我院在2019年度省市科研项目资助上获佳绩
文章发布日期:2019-11-18 发布者:
我院高度重视科研项目立项申报,今年在省、市立项项目上取得较大收获。根据《福建省科学技术厅关于下达2019年省自然科学基金新上项目计划和经费(第三批)的通知》(闽科计[2019]8号)和《福建省科学技术厅关于下达2019年科技项目计划和经费(市属高校)的通知》(闽科计[2019]13号)的文件通知,我院立项各类省级计划项目10项,占全校立项数量的41.7%;获批资助经费87万元,占全校获批经费40.5%,立项数量和资助经费上都位居全校第一。其中,引导性项目2项,获批经费30万元;面上项目7项,获批经费54万元;青年创新项目1项,经费3万元。
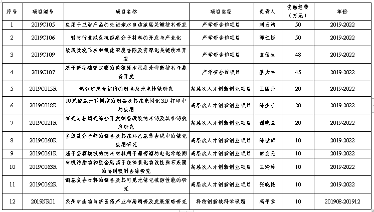
另根据《泉州市科技局关于公布2019年度泉州市第一批科技计划项目立项结果的通知》(泉科[2019]191号)和《泉州市科技局关于公布2019年度高层次人才创新创业项目补助经费的通知》(泉科[2019]229号)的文件通知,我院立项各类市级计划项目12项,占全校立项数量的50%;获批资助经费303万元,立项数量和资助经费上都位居全校第一。其中,产学研合作项目4项,获批经费193万元;高层次人才创新创业项目7项,获批经费100万元;科技创新软科学课题1项,获批经费10万元。
2019年度福建省科技计划项目和泉州市科技计划项目申报指南发布后,我院在充分总结2018年度申报经验的基础上,积极组织、广泛动员教师申报。在全体教师的努力下,我院在2019年度的省市项目立项数量和资助经费上都取得了良好成绩。具体立项情况如下:
附件1:2019年我院关于福建省科技厅项目的立项情况

附件2:2019年我院关于泉州市科技计划项目的立项情况

相关阅读:
- 转发—我校化学和工程科学两个学科进入ESI ...2024-09-14
- 喜讯 | 我院牵头528万元重大横向项目 攻克...2025-11-13
- 中国科学院大连化学物理研究所周雍进研究员...2025-11-05
- 制药工程教研室开展“以赛促研・以研促教 ...2025-10-22
- 厦门大学李剑锋教授莅院讲座2025-07-11
- 喜讯丨化工与材料学院学子在第十五届全国大...2025-06-26
- 转发—我校化学和工程科学两个学科...
- 喜讯 | 我院牵头528万元重大横向项...
- 中国科学院大连化学物理研究所周雍...
- 制药工程教研室开展“以赛促研・以...
- 厦门大学李剑锋教授莅院讲座
- 喜讯丨化工与材料学院学子在第十五...
- 喜讯 | 化工与材料学院学子在2025...
- 【喜讯】我院入选福建省第二批产业...
- 我院学生在第三届全国大学生高分子...
- 北京科技大学牛康民教授莅院讲座
- 我院成功承办英国威廉希尔公司官网第二届高...
- 【喜讯】我校学子在首届全国大学生...
- 西安交通大学杨贵东教授莅院讲座
- 清华大学王铁峰教授莅院讲座
- 四川大学唐盛伟教授莅院讲座
- 制药工程教研室开展“专业建设与实...







