英国威廉希尔公司官网
英国威廉希尔公司官网主页
首页
学院概况
学院简介
机构设置
师资队伍
教学科研单位
专业介绍
本科生教育
研究生教育
硕士生导师风采
研究生招生专栏
学术科研
党建工作
主题教育
党纪学习教育
宣传思想文化工作
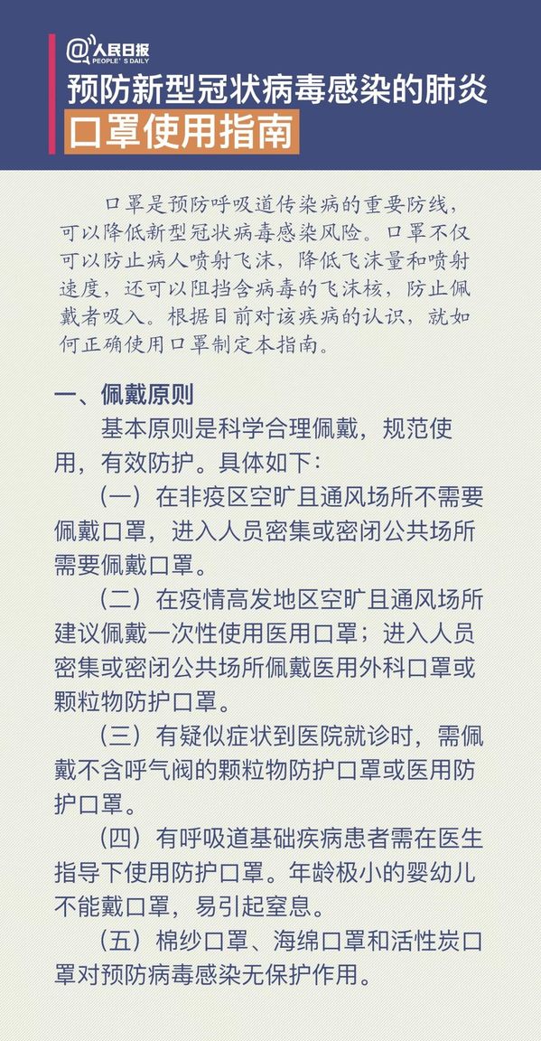
国家卫健委发布权威口罩使用指南
发布时间 :2020-02-01 浏览:
384
来源:人民日报新媒体