有调查数据显示,在校大学生发生性行为的比例将近2/5,而能接受性行为的却占了七成。随着时代变化,大家的性观念逐渐开放,性行为也越来越活跃,但很多年轻人的避孕措施、避孕常识不足,这不仅导致意外怀孕事件逐渐增加,也对青年人群体造成了不可逆转的伤害。很多年轻情侣没有避孕意识,或是没有采取科学有效的避孕措施而导致意外怀孕。而因学业、经济等原因很多年轻女性不得不接受人工流产。
据国家卫健委编写发布的《中国卫生健康统计年鉴(2020年)》数据,自2017年以来,中国人工流产人数逐年增加,2019年中国人工流产人数达976.2万例,较2018年增加了2.2万例,同比增长0.23%。另一篇由《中国实用妇科与产科杂志》2021年刊发的文章中也指出,近5年来,我国每年人工流产的总数一直徘徊在950万例左右。
更让人担忧的是,人工流产问题呈现出低龄化趋势。国家卫计委科学技术研究所数据显示,我国每年人工流产总数中,25岁以下的女性约占一半。大学生甚至成为人工流产的“主力军”。
为了大家的幸福与健康,今天小青志想同大家讲一讲,关于避孕,那些不得不知道的事。
首先,我们需要排排避孕的那些雷坑
一、体外排精
这种避孕方法由于不容易掌控,所以失败率较高,而且严重影响男性的身心健康,引起前引起男性的性功能障碍,因此不建议尝试。
二、安全期避孕
正常情况下,妇女每月月经来潮前14天左右排卵1次。但这不是固定的,精神受到刺激,情绪和生活环境条件发生变化以及身体患病等情况,都可以影响排卵时间提前或滞后,甚至发生额外排卵,这就是安全期避孕不安全的道理。

三、阴道冲洗法避孕
有人认为男女同房后,若女方进行阴道冲洗就可以避孕。这种方法其实很不安全。同房时,若男方发生射精,无数精子就会很快游进女方的宫腔内。此时,无论女方怎样进行阴道冲洗也无法将全部精子冲出体外。因此用阴道冲洗法避孕。女方照样可以怀孕。

要知道科学避孕需遵循高效、长效、可逆的原则,避孕成功率高的常见避孕方式包括安全套,口服避孕药,宫内节育器,皮下埋植避孕针等等,大家可以通过下方的表格了解一下。

与佩戴避孕套相比,后面3种避孕方式都有一个共同的缺点,就是无法预防艾滋病、乙肝、淋病等性传播疾病,所以不管是为了提高避孕成功率还是预防性传播疾病,都建议在性生活时使用避孕套哦。
如果对于以上几种避孕方式或其他避孕方式,自己不够了解,难以抉择,一定要咨询医生,获取准确的科学知识哦。
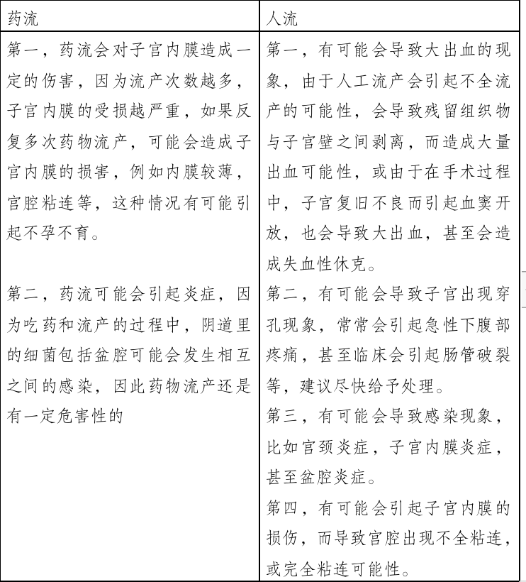
当然,一旦避孕失败进而选择人流的话,也必须要明白相应的后果:


由此可见,无论是药流还是手术,都会给女性的身体造成很大的伤害。所以,不要再因为布满大街小巷的“无痛人流”小广告,而再产生“人流很简单”的错误思想了!
如果没有选择正确的避孕方式,可能就要面对人工流产这样沉痛的代价。所以还未计划迎接小生命的情侣们,一定认真对待性行为中的避孕措施,不仅仅为了自己,也为了那个她\他,谨记知性智性爱要有一套!
(青年志愿者协会)