英国威廉希尔公司官网
学校主页
部门介绍
通知通告
校园新闻
媒体聚焦
学习新思想
精神文明
普法之窗
服务指南
表格下载
办事流程
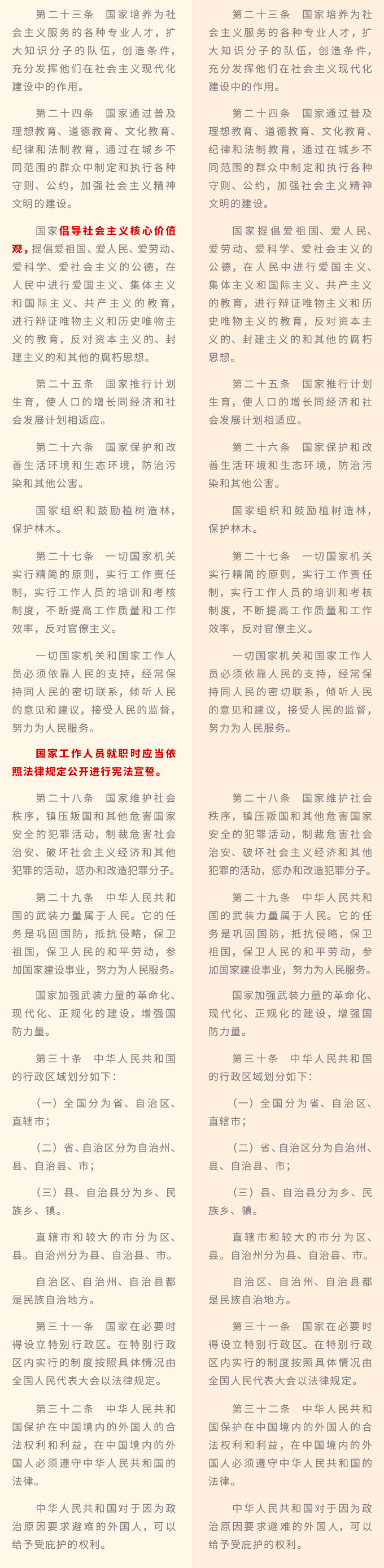
一图读懂《中华人民共和国宪法》修改对比一览表
发布者:连小芬
发布时间:2018-05-18
浏览次数:
1128